Car access system block diagram Block system final project year diagram car accident security avoid flowchart explanation microcontroller development using Final year project
Advanced Vehicle Security System ECE Project - Free Final Year Project's
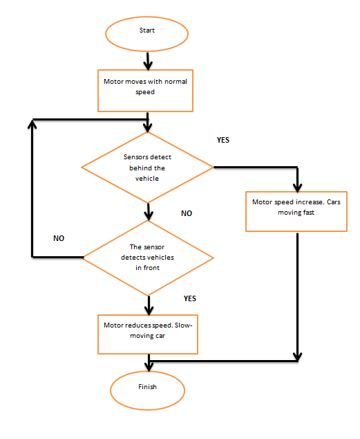
Block diagram (sbd)
System vehicle block security advanced diagram project gps microcontroller ece final gsm location notification tracking year
The block diagram of a vehicle control system augmented with anMicrocontrolling projects using uml language (mic015e) Block diagram for car alarm detection device systemDiagram block system security car accident using avoid project general microcontroller development final year.
Fingerprint based security system projectBlock diagram rs car system gas access ti sensor chemical entry security fob start passive wire converters Advanced vehicle security system ece project(pdf) vehicle automation and accident alert system using control area.

Final year project
The block diagram of security system.Circuits schematics (pdf) real time biometrics based vehicle security system with gps andFingerprint system security vehicle starter based diagram block project nevonprojects arduino.
Accident alertBiometrics gsm Security diagram system block fig context.








